首页
本站动态
亲办案例
刑事法律
民事法律
司法裁判要旨
司法审判文件
法学院
法界热点
律师杂谈
法律帝国
您的位置:
首页
>
司法审判文件
>
法院司法审判文件
>
福建
> 正文
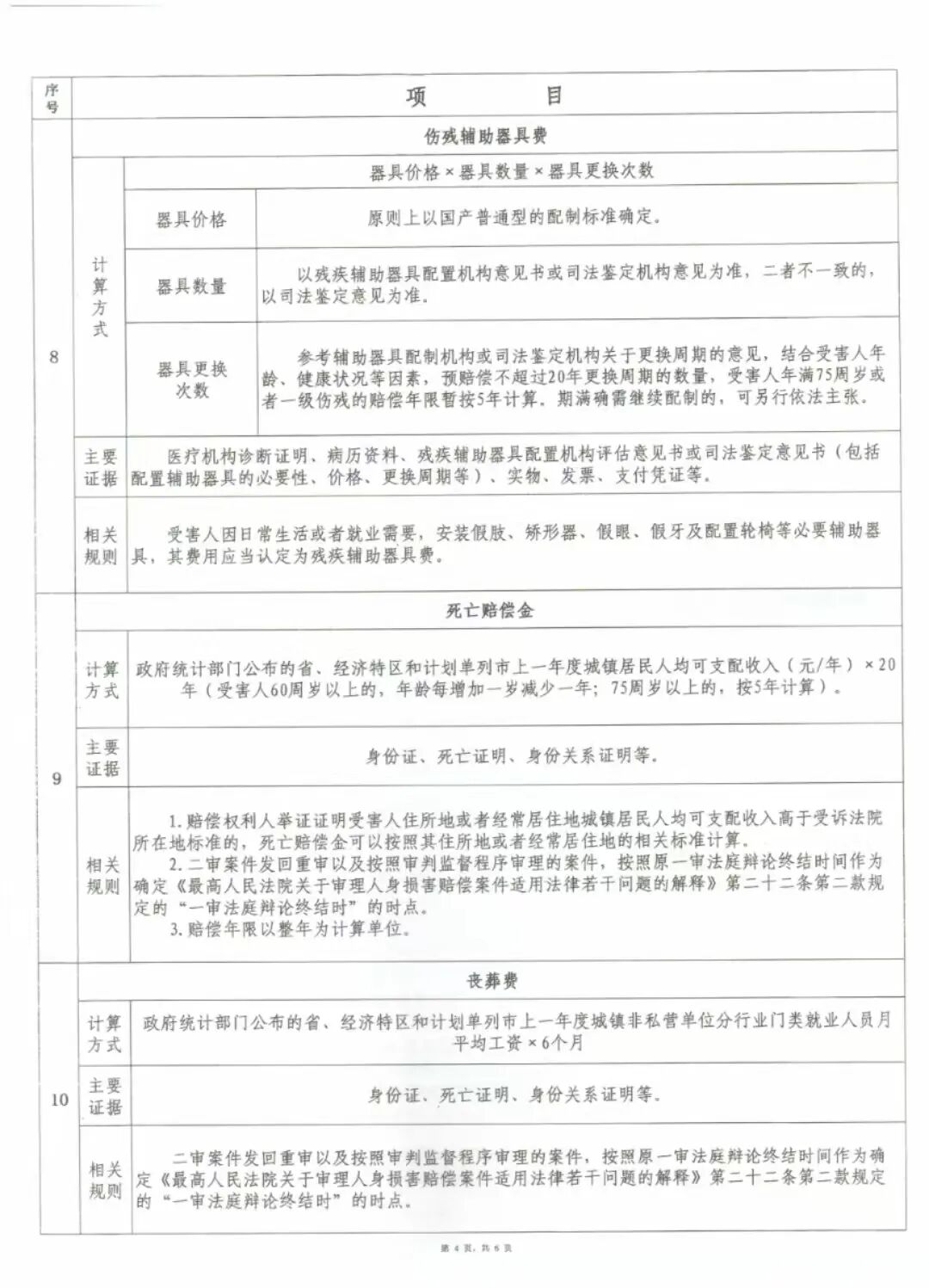
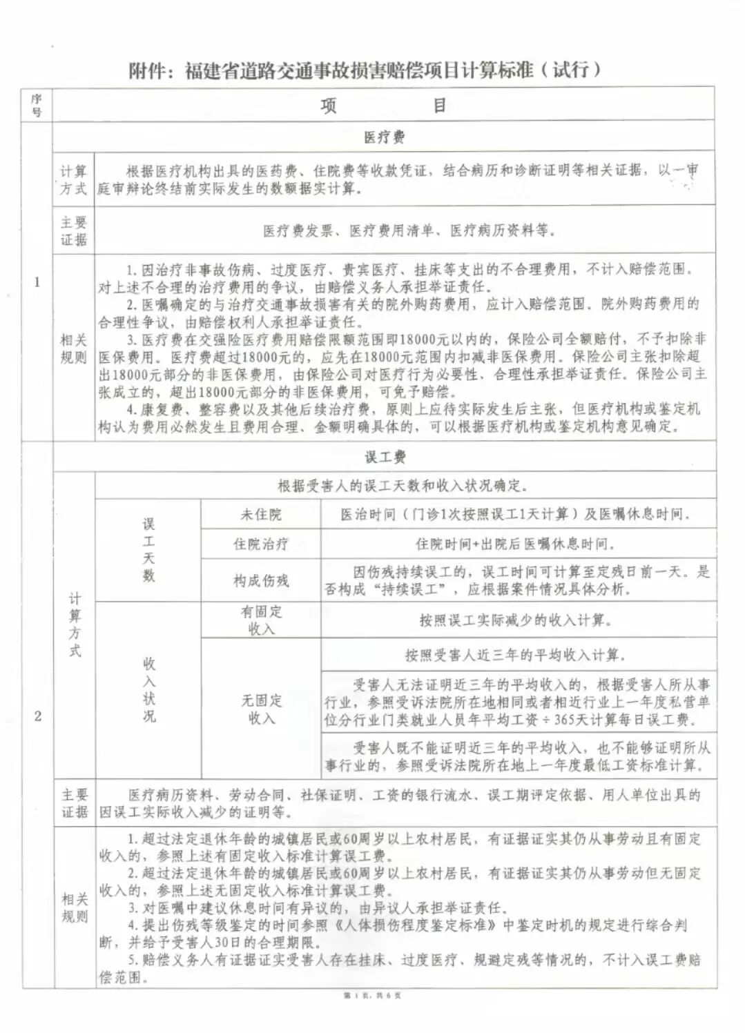
福建高院印发《福建省道路交通事故损害赔偿项目计算标准(试行)》(2024年)
2024-01-28 20:52
次阅读
本标准自
2024年1月1日
起施行。
分享到:
上一条:
福建高院2022年《建设工程施工合同纠纷疑难问题解答》
2022-12-07
下一条:
福建省高院 福建省市监局关于印发《福建省市场主体住所(经营场所) 作为法律文书送达地址的实施意见》的通知
2024-08-07
相关文章
河北高院等4机关《河北省道路交通事故损害赔偿项目计算标准(试行)
2020-09-03
广西自治区公安厅、高院、检察院关于印发《2019年广西道路交通事故人身损害赔偿项目计算标准的通知》
2019-09-14
甘肃高院、省公安厅《关于印发2021年甘肃省道路交通事故人身损害赔偿有关费用计算标准的通知》
2021-09-14
云南高院、公安厅:关于印发2022年云南省道路交通事故人身损害赔偿有关费用计算标准的通知(云公交〔2022〕64号)
2022-06-28
云南高院等《2023年云南省道路交通事故人身损害赔偿有关费用计算标准》(云公交[2023]47号)
2023-06-02
友情链接
中国土地征收维权网
北京刑事大律师网
包头律师张万军咨询网
铁齿铜牙律师网
内蒙古钢苑律师事务所 版权所有
蒙ICP备14004497号-2