您的位置:  首页 > 民事法律 > 民事新法解读 > 正文

新公司法中26个涉责任承担重要条文梳理

2024-05-16 21:08 次阅读

最高人民法院司法案例研究院 2024-05-15 15:04 

以下文章来源于走近民法典 ,作者孙政 杨磊 冯浩

2024年7月1日,修订后的《公司法》将开始施行。本次修订后的公司法共有26个条文涉及较为重要的责任承担问题。现将这26个条文梳理汇总如下(左栏为修订后的新公司法条文,右栏为原公司法条文,下面为要点解读及关联规定):
一、法定代表人相关责任

图片

图片

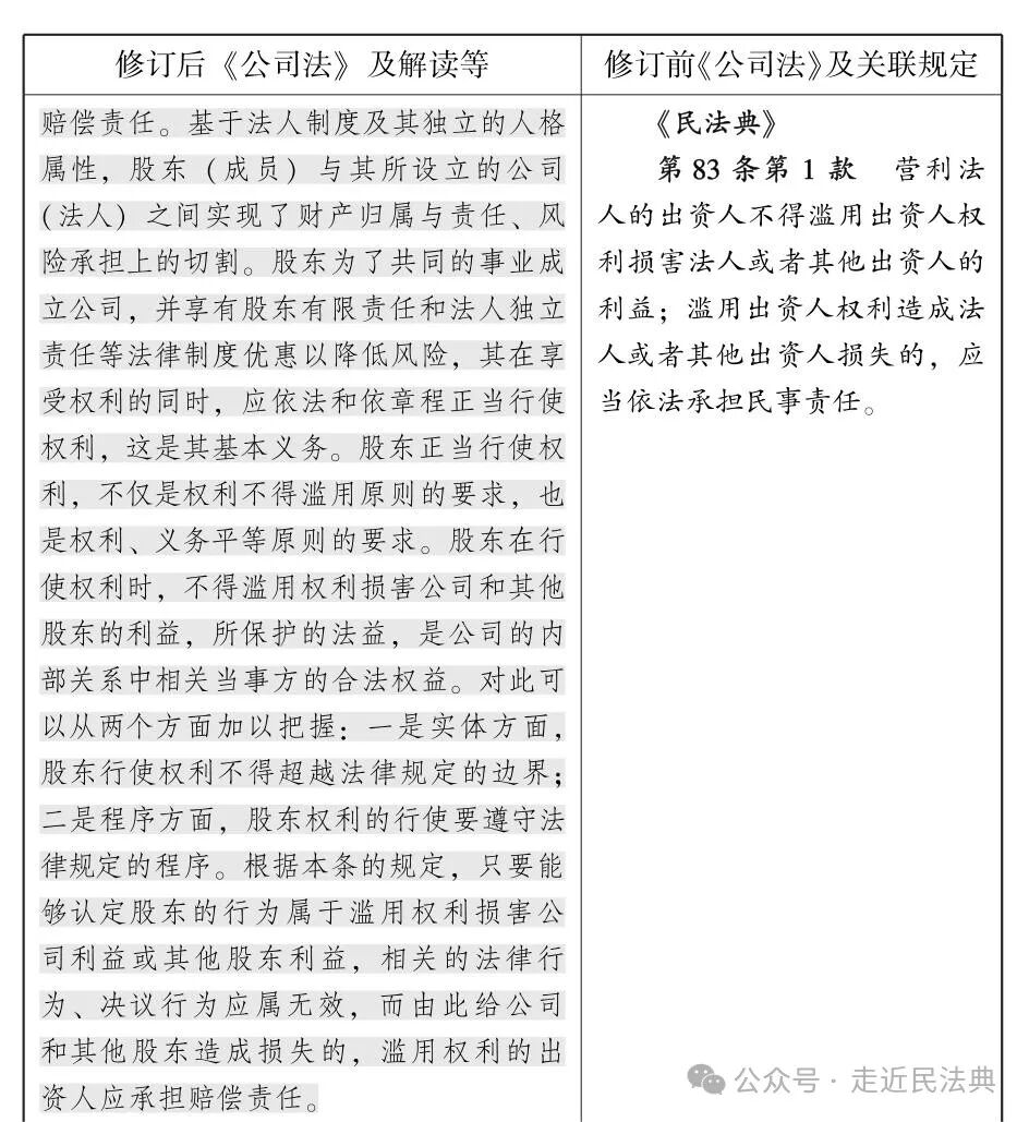
二、滥用权利股东的相关责任

图片

图片

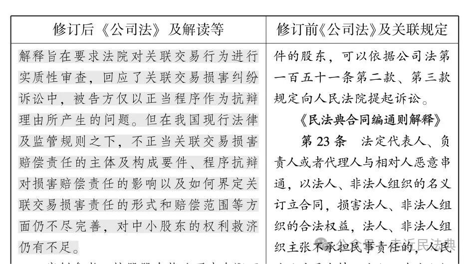
三、关联交易中的相关责任

图片

图片

图片

四、公司人格否认中的相关责任

图片

图片

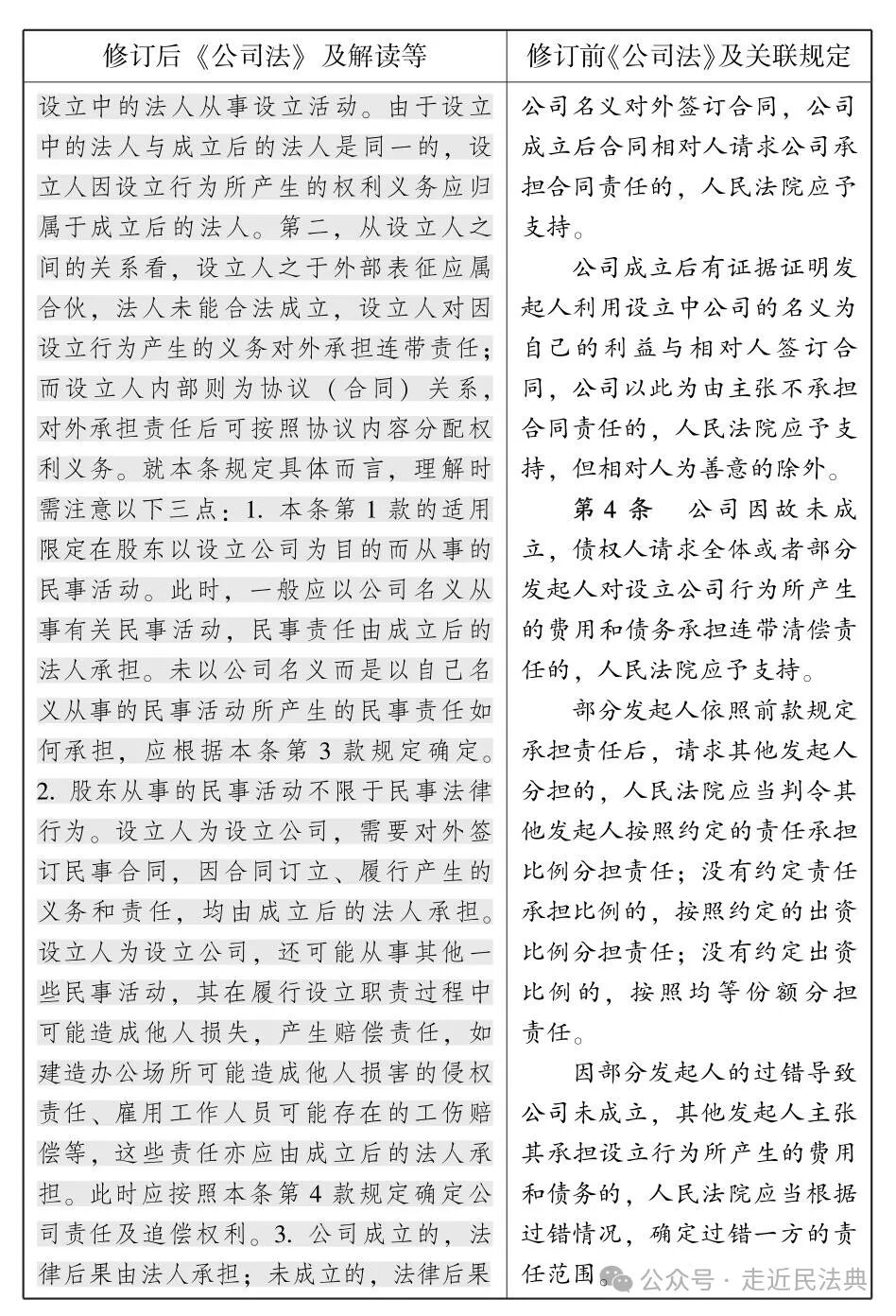
五、设立公司行为下的相关责任

图片

图片

图片

六、未按期缴纳出资的责任

图片

图片

图片

七、设立时不按期出资的责任

图片

图片

八、董事核查催缴出资不利的责任

图片

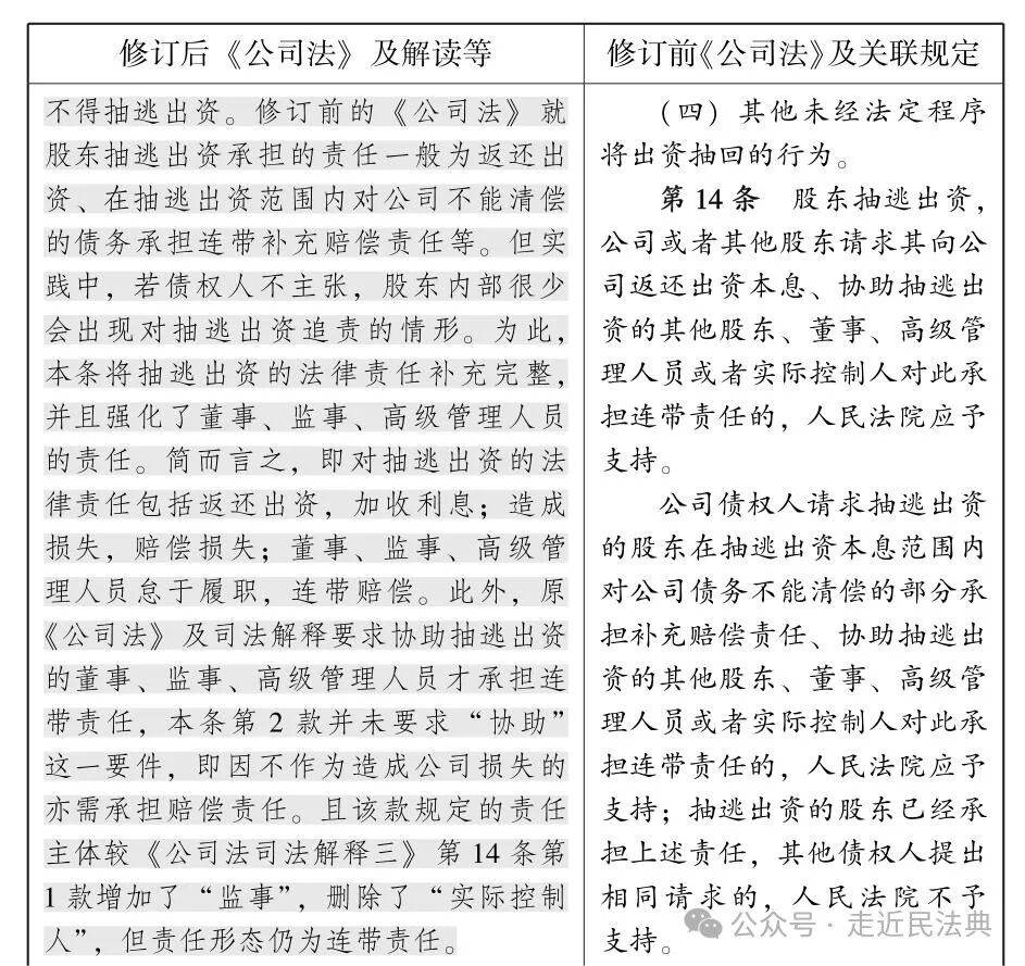
九、抽逃出资相关责任

图片

图片

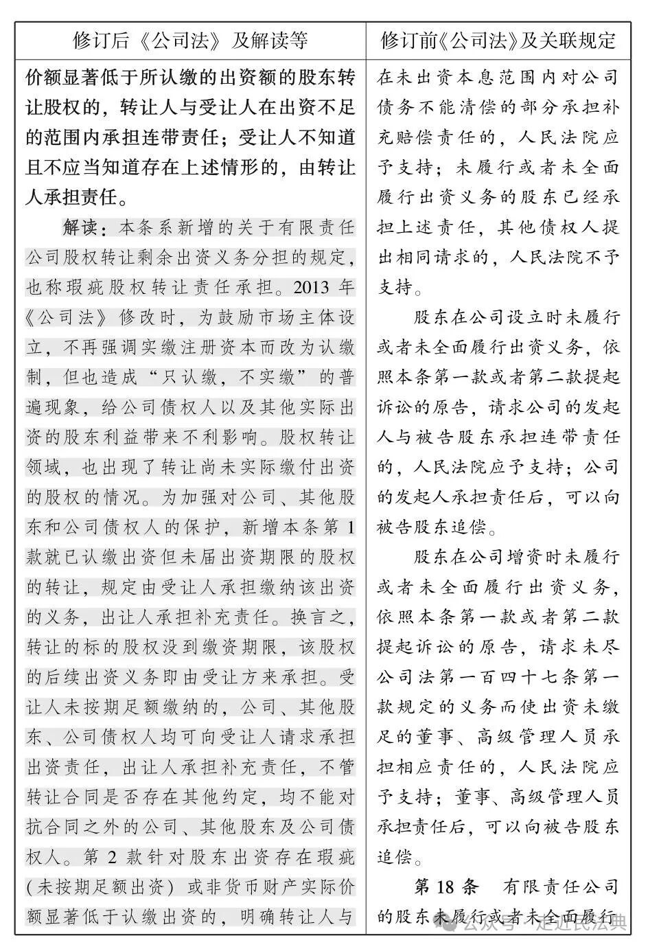
十、股权转让下剩余出资不实的责任

图片

图片

图片

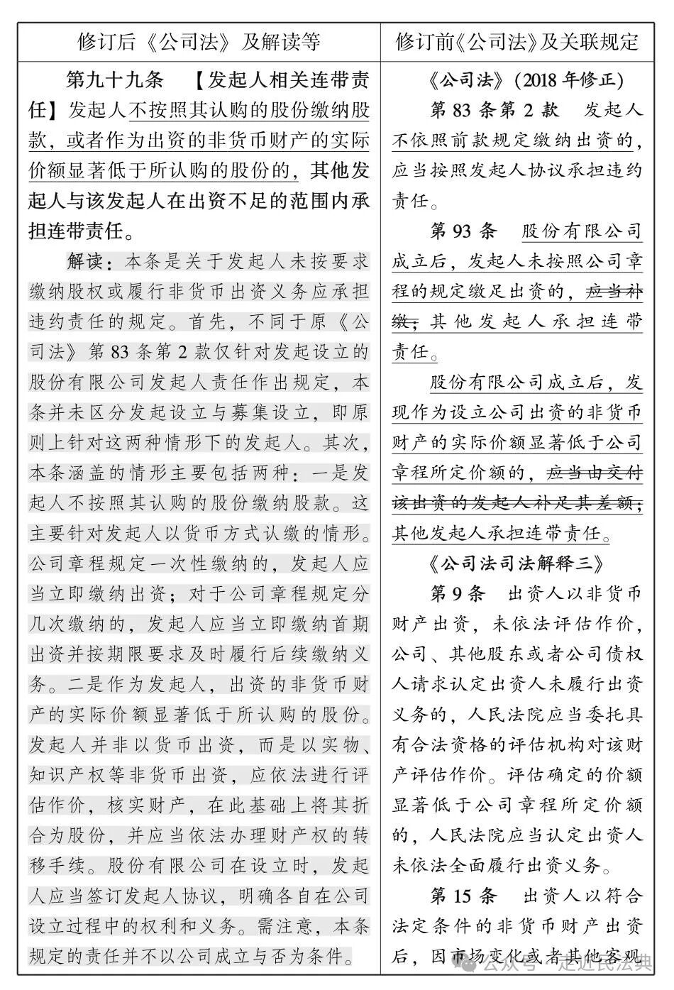
十一、发起人对出资不足的连带责任

图片

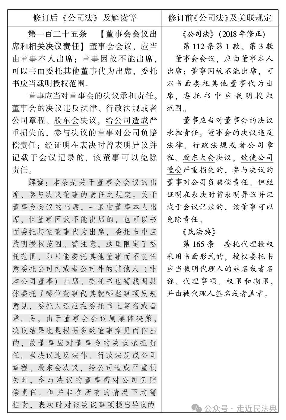
十二、董事对相关董事会决议的责任

图片

图片
十三、相关财务资助行为责任

图片

图片

图片

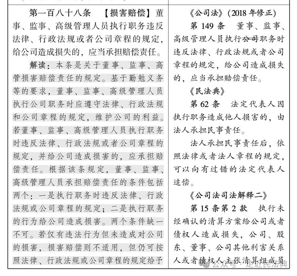
十四、董监高执行职务中的责任

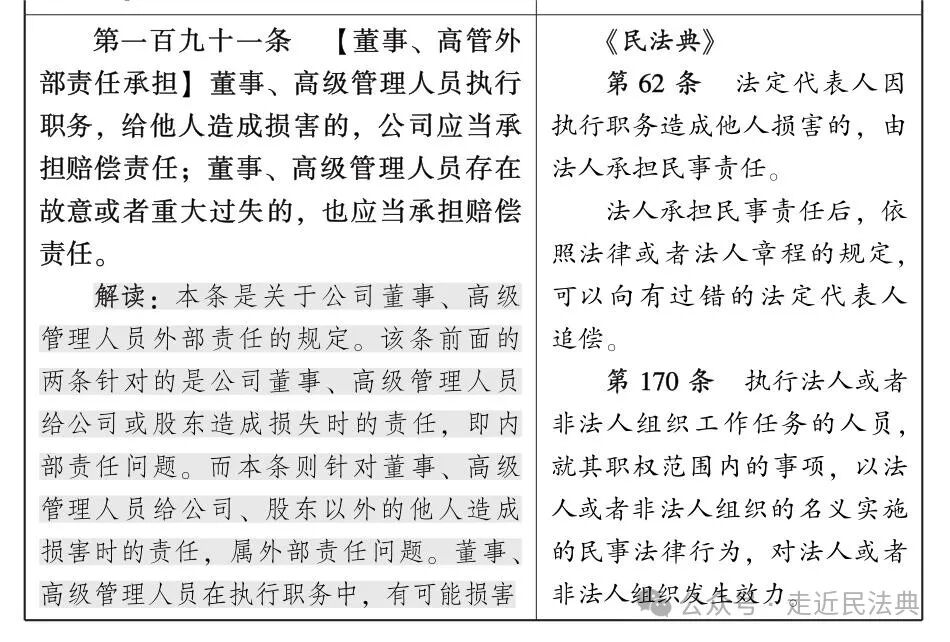
图片

图片

十五、董事高管外部责任

图片

图片

图片

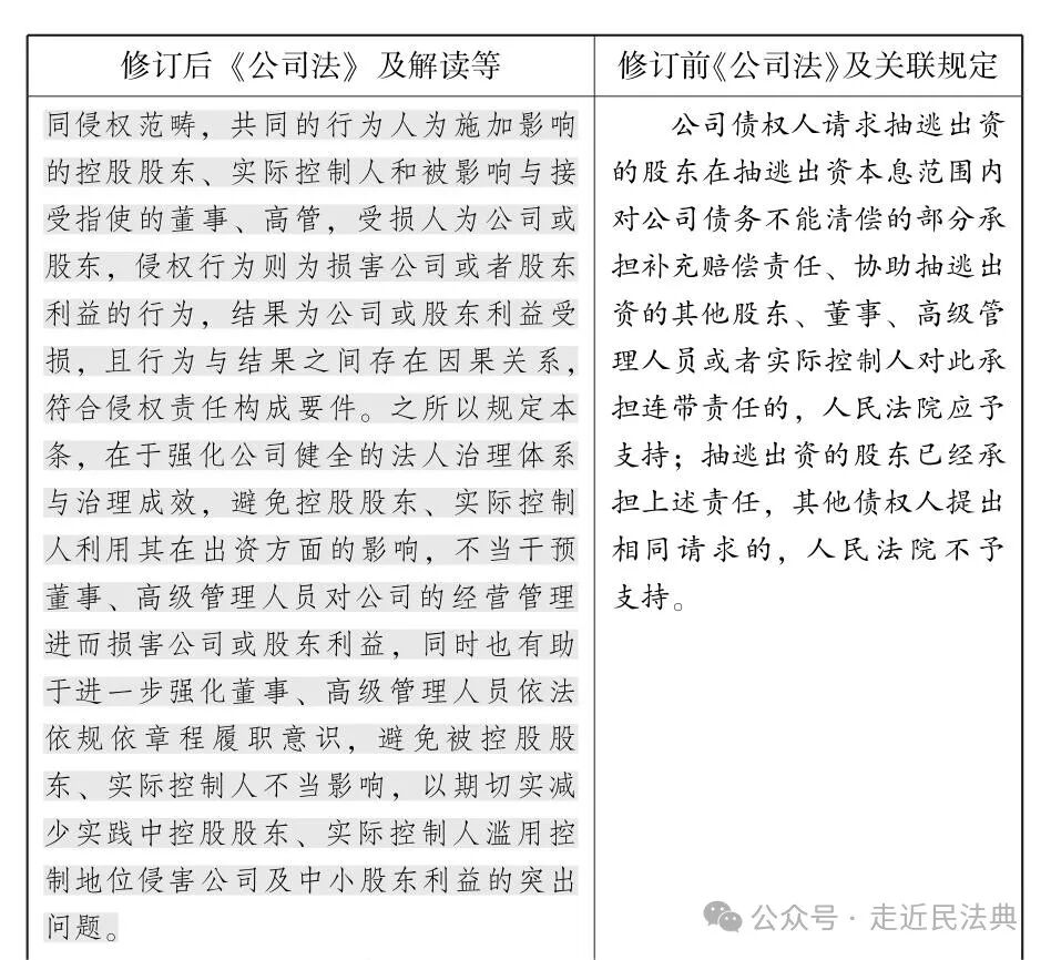
十六、利用影响力实施损害行为的责任

图片

图片

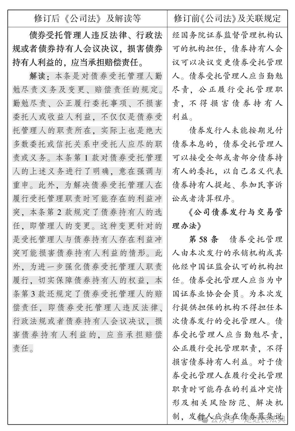
十七、债券受托管理人相关责任

图片

图片

十八、违法分配利润的责任

图片

图片

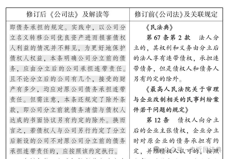
十九、公司分立相关责任

图片

图片

二十、违法减资相关责任

图片

图片

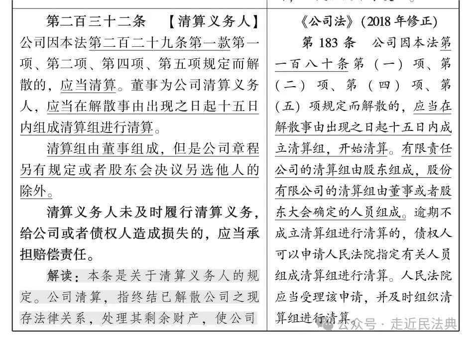
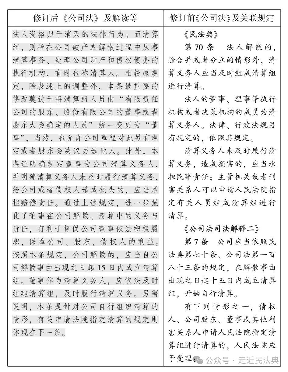
二十一、清算义务人相关责任

图片

图片

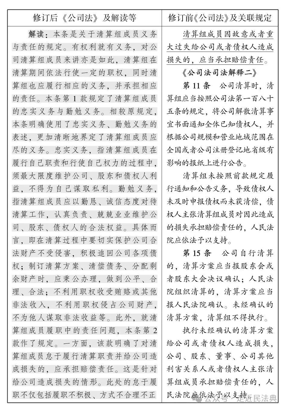
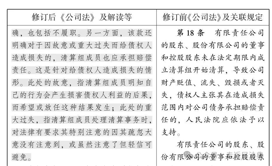
二十二、清算组成员相关责任

图片

图片

图片

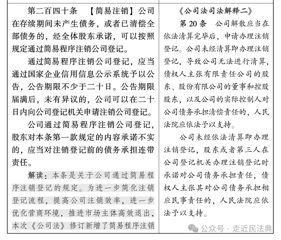
二十三、简易注销相关责任

图片

图片
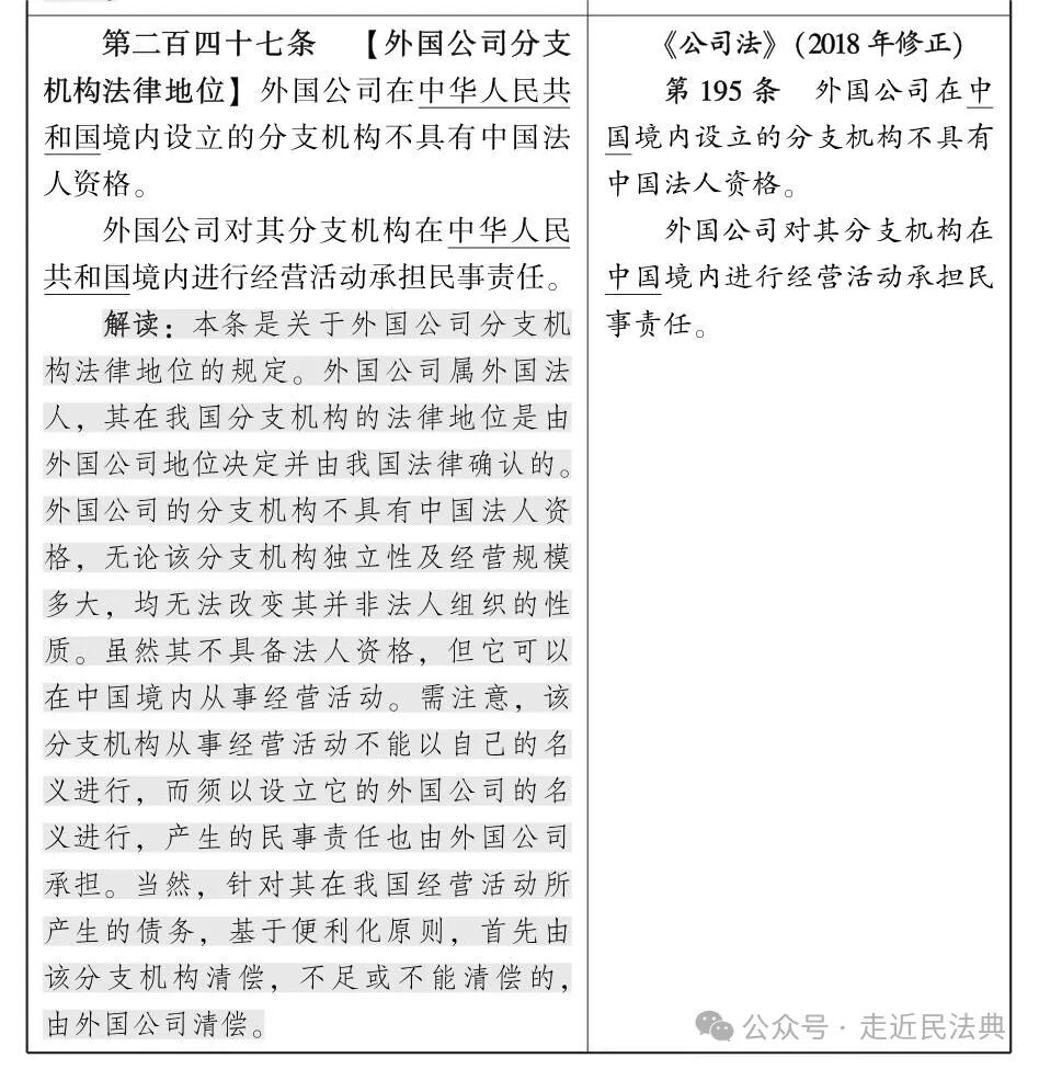
二十四、外国公司对分支机构相关责任

图片

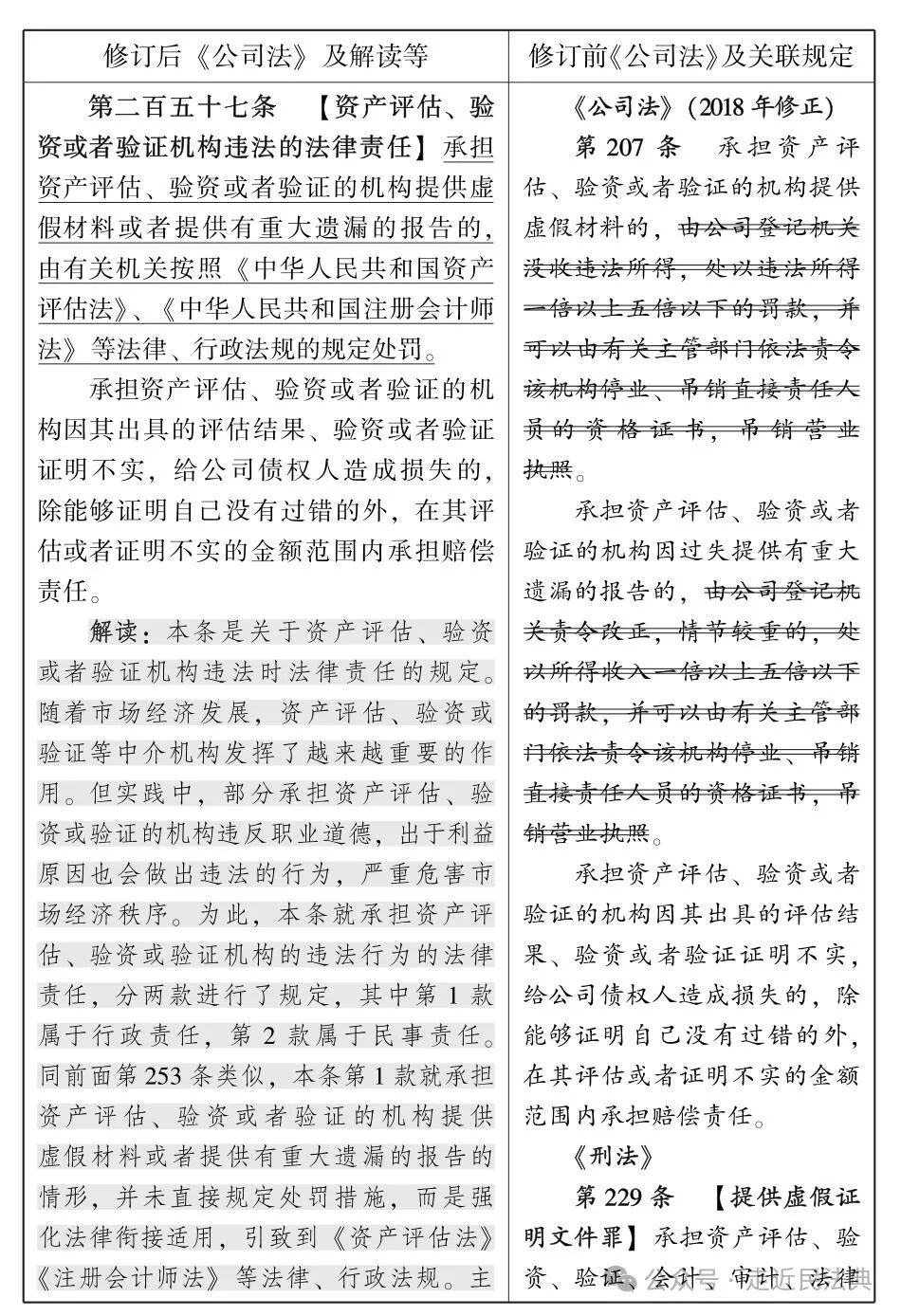
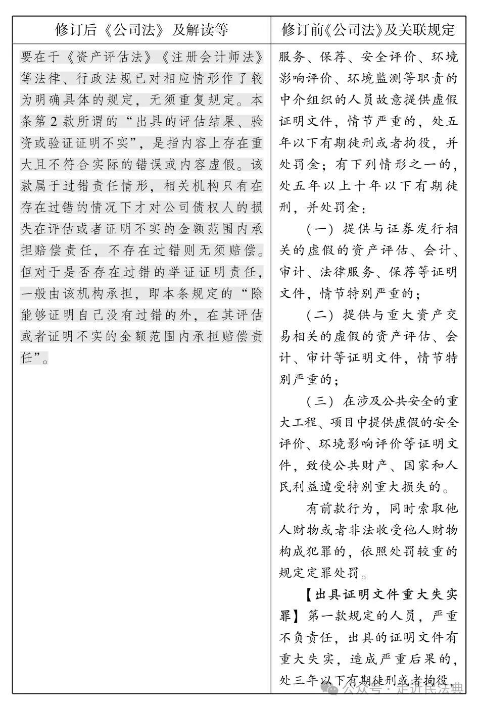
二十五、评估验资机构相关责任

图片

图片

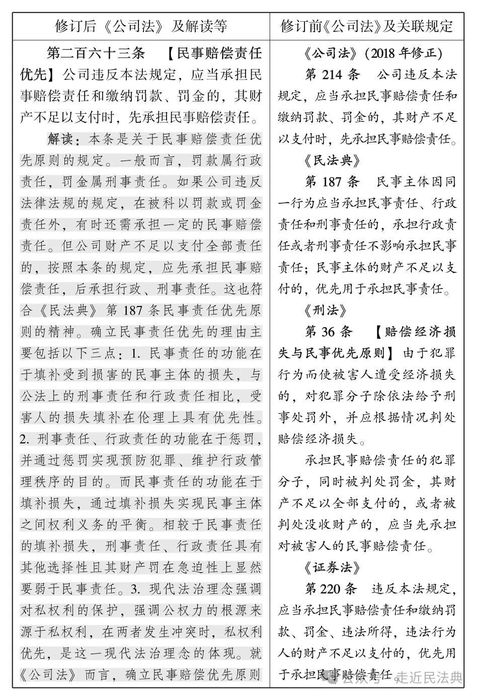
二十六、公司承担的民事赔偿责任优先

图片

图片

注:本文节选自《新公司法条文对照与重点解读》,中国法制出版社2024年1月版。



友情链接