您的位置:  首页 > 民事法律 > 民事实体法 > 正文

包头律师张万军:关于案外人执行异议之诉的调研报告

2018-11-06 21:37 次阅读

编者按:执行异议之诉制度于2012年民事诉讼法修订时设立,使得本属于执行救济制度的执行异议在执行程序之外,获得了独立的程序法地位。该制度在司法实践中的运行情况一直备受理论界和实务界的关注。本文从审判实践的角度出发,对执行异议之诉运行的实际效果和存在的问题进行了深入分析,并提出了建议。现予以刊发,供研究交流。

 

鉴于人民法院的生效法律文书可能给案外人带来的利益损害和困扰,我国立法通过不同制度设定编织了一张保护案外人权益的法网,用以解决既判力维护和案外人权益保护之间的张力。案外人执行异议之诉正是案外人权益保护体系的关键一环。自案外人执行异议之诉制度设立以来,学界对这项制度进行了大量研究,但主要立足点和出发点均在于如何最大限度的保护案外人的利益[1]。从司法实务出发进行效果和问题研究的文章较为少见[2]。本文有感于司法实务中案外人执行异议之诉案件数量的激增,力求通过案例实证研究的手段,以案外人权利的救济与边界视角切入,通过数据分析,探究案外人执行异议之诉运行的实际效果和问题,并试图提出问题的解决建议,以推动案外人权益救济的完善。

 

一、案件基本情况与特点总结

 

2015-2017年,北京市一中院审结案外人执行异议之诉案件161件。经调研分析,发现案外人执行异议之诉案件具有以下突出特点:

 

一是从案件数量上看,呈现迅猛增长态势,且一审案件居多。我院2015年审结23件,2016年审结62件,同比增长170%。2017年至今审结76件,同比增长23%,预计全年同比增长将达35%左右。其中一审案件91件,占比57%。

 

二是从诉讼主体上看,当事人至少三方以上,送达难问题突出。案外人执行异议之诉案件因涉及案外人、申请执行人及被执行人,当事人至少为三方以上。大量案件中被执行人为多方主体,且下落不明的居多,造成公告送达比例居高不下,拖延了诉讼效率和审判进程。

 

三是从诉讼请求上看,不同诉请杂糅交织,标准化尚需统一。有的案件诉讼请求仅为停止对执行标的物的强制执行,有的要求确权,还有的要求过户及确认合同效力等,诉讼请求不规范现象普遍。且由于案外人没有参与之前的诉讼,导致申请法院调查取证明显增多。

 

四是从法院内部分工标准上看,以原基础案由为主,具有一定均衡性。案外人执行异议之诉的分工标准,司法实践中主要有按照原生效法律文书的基础案由和案外人排除执行的实体权利性质两种分类方法[3]。我院采取了以原基础案由为主的分类方式,避免了案件在部分庭室的集中,具有一定合理性。

 

五是从裁判结果上看,判驳比例居高不下,胜诉率偏低。据数据统计,案外人执行异议之诉的原告胜诉率不到三成,被法院判决驳回诉讼请求的比例高达70%,远低于其他案件原告胜诉率。

 

六是从诉讼目的上看,拖延执行意图明显,程序出现滥用倾向。启动诉讼需要时间、金钱和精力成本,当事人在具有较大胜诉可能性或基于其他特殊考量时才会选择诉讼程序,案外人执行异议之诉偏低的胜诉率,说明相当一部分案件具有恶意或有意拖延执行的目的。具体体现为强制执行过程中,亲朋好友、关联公司等相继提出异议,且证据材料证明力明显不足。我院受理的几起执行异议之诉案件中,当事人的配偶、子女相继提起执行异议之诉,具有明显阻确生效判决执行的意图。

 

二、审判中遇到的主要问题及分析

 

(一)法律适用问题

 

1. 作为共同被告或第三人的被执行人的范围


司法实践中,案外人执行异议之诉案件当事人众多,其中一个重要的原因在于案外人会将所有的被执行人列为当事人。我院受理的案件,几乎所有的被执行人都被列为当事人,导致案件送达难问题突出,程序复杂[4]。

 

《最高人民法院关于适用<中华人民共和国民事诉讼法>的解释》第三百零七条规定,案外人提起执行异议之诉的,以申请执行人为被告。被执行人反对案外人异议的,被执行人为共同被告;被执行人不反对案外人异议的,可以列被执行人为第三人。司法实践中,对于《最高人民法院关于适用<中华人民共和国民事诉讼法>的解释》第三百零七条规定的应当作为共同被告的被执行人是指与发生争议的被执行标的物权属存在直接利害关系的被执行人,还是指所有被执行人存在争议。

 

第一种意见认为,三百零七条规定的被执行人应指所有被执行人。从条文本身来看,并没有指出被执行人的具体范围,故应当一般理解为所有的被执行人。第二种意见认为,三百零七条规定的被执行人应指与发生争议的被执行标的物权属存在直接利害关系的被执行人。从执行异议之诉的目的看,民诉法司法解释之所以规定被执行人在反对案外人异议、申请执行人主张时作为共同被告,是因为需对执行异议之诉所针对的执行标的物的权属进行审查[5],故上述规定的被执行人应指与执行标的物的权属有直接利害关系的被执行人。如果把与执行标的物无关的被执行人也列为被告,不仅与执行标的权属纠纷无关,对查清案件事实无益,相反使得案件当事人更多,程序更为复杂,不利于案件的审理。

 

经调研,我们认为第二种意见更合理。从案外人执行异议之诉的实质来看,系针对被执行标的物能否执行进行审理,重点在于判断案外人是否具有足以排除强制执行的民事权益。在此过程中,需要对相关权利人对执行标的物的权利进行比较,因此,与执行标的权属不存在直接利害关系的被执行人(比如说作为主债务人保证人的被执行人)没有参与诉讼的必要,不宜作为执行异议之诉案件的当事人。如果将所有被执行人均列为被告,使得程序更为复杂,反而不利于案件的审理。目前的司法实践公告比例居高不下,诉讼程序繁杂已经凸显出该问题。因此,虽然民诉法司法解释第三百零七条未对被执行人进行限制,但应当作限缩性解释,即执行异议之诉中的当事人应当是与诉讼标的权属存在直接利害关系的被执行人,而非所有被执行人[6]。

 

2. 执行异议之诉与另行确权请求的处理

 

对与案外人在执行中以被执行人为被告另行提起确权之诉的处理,司法实践中有两种意见:第一种意见认为:案外人以被执行人为被告就执行标的另行提起确权之诉的,不予受理;已经受理的,应当裁定驳回起诉。第二种意见认为:执行过程中,案外人以其对执行标的享有实体权利为由提出执行异议,人民法院裁定驳回其异议后,案外人仍然不服的,既可以在提起执行异议之诉案件中同时提出确认其实体权利的诉讼请求,也可以单独提起确权之诉[7]。

 

我们认为第一种意见更合理,案外人的确权之诉应当在执行异议之诉中一并提起,而非在非执行法院另外提起确权之诉,然后再依据确权之诉案件的裁判结果主张排除强制执行。第一,考虑到司法实践的现状,如果允许案外人在非执行法院提起确权之诉,由于申请执行人并非该案的当事人,可能无法参与诉讼进行有效抗辩,极易出现案外人与被执行人恶意串通,骗取法院裁判文书来对抗执行的情况。该意见也有相关规定予以支持。根据最高人民法院《关于依法制裁规避执行行为的若干意见》第九条[8]、《关于执行权合理配置和科学运行的若干意见》第二十六条[9]的规定,案外人对已经被法院查封、扣押、冻结的财产主张确权,只能依照《民事诉讼法》第二百二十七条的规定提起执行异议之诉,而不能另行提起确权之诉。第二,从案外人的权利保护来看,在执行异议之诉中一并主张,并没有剥夺相关权利或额外造成诉累,反倒是另行提起确权之诉,然后再主张排除强制执行更为繁琐。值得注意的是,对于案外人在强制执行程序启动之前就提起的确权诉讼而获得判决的,强制执行标的物因其所依据的金钱债权不能对抗已经存在于其上的所有权而应停止。若在强制执行过程中,则应一律通过执行异议之诉解决,其在强制执行过程中获得的确权判决不应成为其获得排除执行的依据。

 

3. 《执行异议和复议规定》第二十八条的适用

 

《最高人民法院关于人民法院办理执行异议和复议案件若干问题的规定》第二十八条规定,金钱债权执行中,买受人对登记在被执行人名下的不动产提出异议,符合下列情形且其权利能够排除执行的,人民法院应予支持:(一)在人民法院查封之前已签订合法有效的书面买卖合同;(二)在人民法院查封之前已合法占有该不动产;(三)已支付全部价款,或者已按照合同约定支付部分价款且将剩余价款按照人民法院的要求交付执行;(四)非因买受人自身原因未办理过户登记。司法实践中,有观点认为二十八条应适用于执行异议审查阶段,而不适用于执行异议之诉。我们认为,执行异议审查程序系案外人执行异议之诉的前置程序,两个程序存在关联性和共同性,目的均在于审查案外人对执行标的是否存在实体权利以及该实体权利能否排除强制执行,因此在执行异议之诉中参照适用执行异议的审查标准并无不妥[10]。但在司法实践中应当注意的是,一般不动产买受人享有的特殊条件下的债权不应对抗对该不动产享有担保物权等优先受偿权的物权人,并应当尽最大可能尊重并维护不动产物权变动规则和不动产登记制度,故仅应对真实的不动产买受人的物权期待权予以特别保护,而对于试图通过以物抵债、以不动产买卖为借贷担保等方式以实现自己的金钱债权或为金钱债权提供担保的,不应给予超过一般债权人的保护。[11]

 

4. 《执行异议和复议规定》第二十九条的理解

 

《最高人民法院关于人民法院办理执行异议和复议案件若干问题的规定》第二十九条规定,金钱债权执行中,买受人对登记在被执行的房地产开发企业名下的商品房提出异议,符合下列情形且其权利能够排除执行的,人民法院应予支持:(一)在人民法院查封之前已签订合法有效的书面买卖合同;(二)所购商品房系用于居住且买受人名下无其他用于居住的房屋;(三)已支付的价款超过合同约定总价款的百分之五十。司法实践中的主要问题是如何理解上述二十九条与《最高人民法院关于建设工程价款优先受偿权问题的批复》中关系。《最高人民法院关于建设工程价款优先受偿权问题的批复》规定,“消费者交付购买商品房的全部或者大部分款项后,承包人就该商品房享有的工程价款优先受偿权不得对抗买受人。”我们认为,上述第二十九条规定的“所购商品房系用于居住且买受人名下无其他用于居住的房屋”是对《最高人民法院关于建设工程价款优先受偿权问题的批复》中“消费者”这一概念的具体化,也就是排除了将购买不具有居住功能的商铺的买受人纳入消费者购房权保护的范围。由于消费者购房权是一种“超级优先权”,故其排除强制执行的权利类型自然应当包括担保物权、建设工程价款优先权等优先受偿权。[12]

 

5. 借名买房执行异议之诉的审查

 

司法实践中,由于限购、逃避债务、规避税收或基于身份关系(如夫妻或父母子女)等原因,借名买房的现象并不鲜见。在案外人借用被执行人的名义购买房屋并办理登记的情形下,法院房屋进行查封后,案外人提出的执行异议之诉如何处理存在争议。第一种意见坚持物权变动登记生效和公示公信原则,案外人与被执行人之间的借名登记约定不能对抗善意的申请执行人。第二种意见认为,存在真实借名买房的情况下,案外人对房屋享有事实上的所有权,其权利应当优先于申请执行人享有的一般债权。至于因限购、逃避债务、规避税收、等原因具有过错的,并不导致在私法上丧失对房屋的所有权。故对案外人主张停止执行的,应予支持。[13]

 

我们认为第一种意见更为合理。房产的物权变动采登记设立主义。基于物权公示原则,设立或转让物权,必须采用法律规定的公示方式。在借名买房的情况下,借名人与出名人之间的借名登记契约,只在内部产生债权债务关系,而不发生物权变动的效果,其不能排除执行。

 

6. 借名买车执行异议之诉的审查

 

车辆的物权变动才登记对抗主义。购买车辆未办理过户登记的案外人提起执行异议之诉,基于所有权获得支持的可能性很大。实践中有疑问的是符合哪些条件才能排除执行。我们认为可以参考《执行异议和复议规定》二十八、二十九条的规定,在案外人与被执行人在人民法院查封之前已签订合法有效的机动车买卖合同,案外人已经支付了相应价款,且已经占有使用涉案动产,就可以排除强制执行[14]。主要原因在于依据物权法的特殊动产变动规则,案外人已经取得了特殊动产的所有权,物权优于债权,故应当支持案外人的诉讼请求。本院在审理一起借名买车中认为,“本案中,根据平安银行亚奥支行个人汽车消费贷款申请表、汽车贷款同意通知书、客户授权及承诺(申请)书、个人借款借据、首付款支付刷卡凭证、平安银行亚奥支行个人账户交易明细清单(还款记录),……可以确认车牌号为京xxx的机动车的实际出资人确为高某甲,实际使用人为高某甲,可以确认高某甲购车并借用高某乙摇中的小客车指标在京上牌的事实。另外,公安机关办理的机动车登记,是准予或者不准予机动车上道路行驶的登记,不是机动车所有权登记。综上,高某甲要求确认车辆所有权并终止对该车辆执行的诉讼请求,证据充分且符合法律规定,予以支持。”[15]

 

7. 承租人提起的执行异议之诉

 

司法实践中,承租人租赁的标的物被法院拍卖时,并不必然导致租赁权消灭,因此,承租人是否可以提起执行异议之诉,应当分情况对待。如果在执行过程中并不否定承租人享已有的租赁权,承租人只是对执行法院要求其腾退租赁物的执行行为有异议的,应当按照《民事诉讼法》第二百二十五条规定提起执行行为异议,对异议决定不服的,通过执行复议程序解决。该种情况下,承租人无权提起执行异议之诉的,已经受理的,应当裁定驳回起诉。如果执行法院否定承租人租赁权的,承租人主张其享有足以排除执行的租赁权的,在执行异议被驳回后,可以提起执行异议之诉。[16]

 

在处理此种情况下的该执行异议之诉时,要注意两个问题,一是租赁与查封的问题。“买卖不破租赁”是基本原则[17],但是有条件的。《最高人民法院关于人民法院民事执行中查封、扣押、冻结财产的规定》第二十六条规定,被执行人就已经查封、扣押、冻结的财产所作的移转、设定权利负担或者其他有碍执行的行为,不得对抗申请执行人。第三人未经人民法院准许占有查封、扣押、冻结的财产或者实施其他有碍执行的行为的,人民法院可以依据申请执行人的申请或者依职权解除其占有或者排除其妨害。因此,承租人在人民法院采取查封等保全或执行措施之前已经与被执行人签订了合法有效的租赁合同,且已按约支付租金,并实际占有使用租赁物的,属于“先租赁后查封”承租人享有的租赁权适用“买卖不破租赁”的原则,执行法院采取执行措施时,如果影响到承租人租赁权的行使,对承租人要求停止执行的诉讼请求应当予以支持。但承租人在人民法院采取查封等保全或执行措施之后,与被执行人签订租赁合同的,应当认定为“先查封后租赁”,承租人不得以其租赁权对抗申请执行人,其主张停止执行的,不予支持。

 

二是关于租赁与抵押的问题。《物权法》第一百九十条规定,订立抵押合同前抵押财产已出租的,原租赁关系不受该抵押权的影响。抵押权设立后抵押财产出租的,该租赁关系不得对抗已登记的抵押权。因此,承租人在债权人设立抵押权之前已经与被执行人签订了合法有效的租赁合同,且已按约支付租金,并实际占有使用租赁物的,应当认定为“先租赁后抵押”。在采取执行措施时,如果影响到承租人租赁权的行使,承租人有权要求停止执行。承租人在债权人设立抵押权之后与被执行人签订租赁合同的,属于“先抵押后租赁”,承租人不得以其租赁权对抗申请执行人,即抵押权人。

 

(二) 案外人执行异议之诉制度异化问题

 

案外人执行异议之诉制度的异化现象,已经成为诉讼中一个顽疾。我们通过一个典型案例来予以展示:

 

2013年,张某某起诉田某某民间借贷纠纷一案,经过一审二审,法院判决田某某偿还张某某借款本金及利息。诉讼中查封了田某某名下房屋一套,后由于田某某与房地产公司之间的购房合同被判决解除,法院转而查封了涉案购房款。在执行过程中,2015年8月,田某某之子卫某甲向执行法院提起执行异议申请,认为购房款是由其支付,因此该款项应归属卫某甲所有,经驳回后其又提起案外人执行异议之诉,2016年2月,经二审终审,认定卫某甲对购房款并不享有足以排除强制执行的权利,因此其诉讼请求被驳回。后卫某甲不服提起再审,被裁定驳回。2016年3月,田某某之夫卫德中即向延庆区法院提出执行异议之诉,以购房行为发生在婚姻存续期间为由主张购房款属于夫妻共同财产,被一审驳回后,二审提起上诉,在上诉过程中,卫某乙撤回上诉。[18]

 

本案中,从2013年到2016年,田某某之子卫某甲和之夫卫某乙相继提起执行异议、执行异议之诉一审、二审,债权人虽然早已经取得生效判决,但因为执行的问题,承担诉讼带来的负累。这种情况中,不可否认,案外人存在着滥用救济制度来实现自己不正当目的的可能性。

 

通过前述案外人执行异议之诉的特点分析以及上述典型案例,可以看出案外人执行异议之诉制度在司法实践中的尴尬。一般来讲,启动诉讼需要时间、金钱和精力成本,当事人在具有较大胜诉可能性或基于其他特殊考量时才会走诉讼程序,而上述偏低的胜诉率,必定有深层次原因。而这个原因,就是案外人执行异议之诉的制度异化和背离倾向,诉讼成为了当事人阻却生效判决执行的手段,启动诉讼程序在某种意义上成了比诉讼结果更重要的事情,立法精心设计的案外人权益保护制度出现了异化,背离了立法初衷。大量滥用诉权的案件进入到诉讼中来,一方面给权利人的利益造成损害和困扰,影响了司法权威和执行效率,导致案件久拖不决,另一方面加重了法院的负担,使案多人少的矛盾更加突出。

 

三、关于防范制度异化现象的相关意见和建议

 

审判实践中,对于案外人权利救济应当贯彻以下原则:

 

1.权利救济原则。权利救济原则要求制度设计必须为案外人提供解决问题的通道,在案外人权利受到侵害之时,能够及时、便捷的提供救济。

 

2.禁止滥用原则。禁止滥用原则要求案外人寻求权利救济时,不得滥用诉讼程序及权利,影响社会、他人之合法权益。

 

3.利益平衡原则。利益平衡原则要求对案外人权利救济之中,要妥善平衡案外人,生效文书确定的权利人、裁判文书的权威性及既判力等各方面因素,综合考虑[19]。

 

针对案外人执行异议之诉的案件特点及制度异化倾向,我们提出以下审理建议:

 

一是发挥前置程序功能,严格诉讼启动审查要件。依据法律规定,启动诉讼程序首先要提起执行异议,由执行部门进行审查。对执行部门执行异议裁定不服的,再提起执行异议之诉[20]。审判中,要严格审查可以提起执行异议之诉的起诉条件,具体包括主体条件、程序条件、实体条件、期限条件等,如是否是适格原告,是否进行了执行异议的前置审查,是否具有明确的诉讼请求且与原裁判无关,是否在执行异议裁定送达起15日提起诉讼等,依法严把入口关。

 

二是合理利用经济杠杆,统一诉讼费收取标准。我院受理的案外人执行异议之诉案件绝大部分是按照70元标准进行收取,少部分案件依据财产类案件标准按标的进行收取。诉讼费用的低标准导致变更激励诉讼。鉴于执行异议之诉的案件审查需要以确认当事人的实体权利为前提,与普通财产案件具有相似性,我院认为按照财产类案件收取具有解释的空间,亦不违反《诉讼费用交纳办法》的规定。至于具体的负担标准可依据公平原则进行进一步细化完善。

 

三是明确诉讼主体资格,减少送达环节。司法实践中,对于作为共同被告或第三人的被执行人的范围存在争议。绝大多数案件将所有的被执行人列为案件当事人,导致案件主体多,送达程序复杂,不利于案件的审理。我院调研认为,应当明确作为案件当事人的被执行人为与争议标的具有直接利害关系的当事人,而非所有的被执行人,以便于当事人应诉,便于法院审理。

 

四是精准把握功能定位,推动诉讼请求标准化、类型化。执行异议之诉案件的目的在于通过诉讼程序排除强制执行。在审判中,对于诉讼请求不明确的要及时进行释明,以实现诉讼请求标准化;对于同时主张确权的,依法予以处理,实现诉讼请求类型化。通过固定诉讼请求,实现案件标准化处理,提高审判效率。

 

五是加大案件审查力度,依法打击恶意拖延执行的行为。具体来讲,对于案件中案外人和被执行人关系特殊,意见主张一致,证据材料明显不足,诉讼正当性存在重大嫌疑的情况,要及时对双方进行虚假、恶意诉讼警示,并在必要的时候通知当事人亲自出庭说明情况,交叉询问,查明事实。对于通过虚假诉讼、恶意串通妨害执行的,视情节轻重予以罚款、拘留以及追究刑事责任。当然,必须指出的是,恶意诉讼需要被规制,可是打击恶意诉讼不能成为就剥夺当事人诉权的手段。“有权利发生根据的人应享有权利,这是实体公正的基本要素;受裁判结果影响的人应有权参与诉讼程序,当事人也有权选择参与的方式,这是程序公正的基本要素。因为怀疑确认之诉可能是恶意诉讼、可能拖延执行,就不允许案外人提起诉讼,是否有“恶意推定”泛化之嫌,值得考虑。”[21]

 

六是完善权益救济体系,妥善平衡各方利益。案外人执行异议之诉作为案外人权利保护制度的重要一环,需要与其他制度协调配合。审判中准确把握其与第三人撤销之诉、案外人申请再审的不同功能定位,妥善平衡案外人、申请执行人、被执行人的不同利益诉求,切实维护当事人合法权益,实现程序和实体的公平正义。

 

四、案外人权利救济的未来展望

 

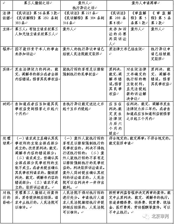
案外人权利保护制度的设计是一项系统而复杂的工程,需要进行体系性思考和顶层设计。而法律的确立,脱离不了经济发展水平和立法者认识。为加强案外人权利保护,我国立法确立了案外人执行异议之诉、第三人撤销之诉和案外人申请再审,并通过法律或司法解释分阶段建立并不断完善,难免基于种种原因体现出阶段性、碎片化、补丁化特点,叠床架屋,让人眼花缭乱。第三人撤销之诉、案外人执行异议之诉、案外人申请再审具体对比见下表:

 


通过对比可知,案外人权利之救济体系复杂,对于进入执行程序的案件:1)如果案外人提起执行异议被驳回后,与生效法律文书无关的,进入执行异议之诉进行救济;与生效法律文书有关的,进入审判监督程序,此时提起第三人撤销之诉的,法院不予受理[22];2)如果案外人未提起执行异议,可提起第三人撤销之诉或进入审判监督程序。对于未进入执行程序的案件,由于缺少执行异议一环,无法进入执行异议之诉,可以进入第三人撤销之诉或审判监督程序。由于第三人撤销之诉和审判监督程序出现程序上的重叠,依据《民诉解释》第三百零一条之规定,第三人撤销之诉案件审理期间,原生效文书进入再审的,应裁定将第三人的诉讼请求并入再审程序,即优先适用审判监督程序,但有证据证明原审当事人之间恶意串通损害第三人合法权益的除外。进入第三人撤销之诉程序后,由于原则上不中止原生效法律文书的执行,此时第三人又提起执行异议的,应当审查,如执行异议被驳回后,又申请再审的,由于已经在第三人撤销之诉救济中,故不予准许。总之,未来的案外人权利救济建设,需要进一步加强体系性思考和顶层设计,减少复杂性,增强可操作性。

 

结语

 

案外人权益救济制度的构建和完善,需要理论界的不懈探索,亦需要司法实践的检验。对案外人之损害提供救济,符合民众对公平正义的追求,符合当前司法改革的努力方向。法律是利益平衡的艺术。在司法实践中,如何贯彻利益平衡原则,充分保护案外人权利的同时,妥善抑制案外人滥用权利的现象,让“诉讼结果”,而非“诉讼程序”成为救济,在当前阶段,更具有现实意义。

 

(课题主持人:马立娜;课题负责人:李利;课题组成员:李利、黄占山、甄洁莹、杨力、郭帅、苑珊;执笔人:郭帅)

 



[1]参见张卫平:《案外人执行异议之诉》,载《法学研究》2009 年01 期;章武生、金殿军:《案外人异议之诉研究》,载《法学家》2010 年第5 期;丁宝同:《执行异议之诉:比较法视野下的谱系解读》,载《比较法研究》,2015年第4期;赵信会:《论民事执行异议之诉——对<民事诉讼法>关于执行异议之诉改革的评价》,载《政法论坛》2009 年6月第3 期。

[2]参见冯菊艳:《案外人执行异议之诉制度的实证研究》,载《法治与社会》2015年第1期刊;刘金露:《冲突与协调:探寻执行异议之诉的衡平之道》,载《理论观察》,2015年第12期。

[3]《最高人民法院关于审理执行异议之诉案件适用法律若干问题的规定(征求意见)》第一条,指出两种意见:一种认为应当根据案外人提出的排除执行的实体权利的性质及法律关系,由相应的审判庭进行审理;一种认为实践中各个法院内设机构的管辖分工差异很大,具体的审理部门可由各法院自行确定。

[4]我院受理的涉及北京恒富广场开发有限公司的案外人执行异议之诉串案,大量作为原借款合同案件保证人的被执行人列为案外人执行异议之诉案件的当事人,案件当事人普遍5方以上,公告送达普遍。

[5]参见沈德咏主编:《最高人民法院民事诉讼法司法解释理解与适用》,人民法院出版社,第825页。

[6]参见《最高人民法院关于审理执行异议之诉案件适用法律若干问题的规定(征求意见)》第二条。

[7]参见《最高人民法院关于审理执行异议之诉案件适用法律若干问题的规定(征求意见)》第四条。

[8]《最高人民法院关于依法制裁规避执行行为的若干意见》第九条,严格执行关于案外人异议之诉的管辖规定。在执行阶段,案外人对人民法院已经查封、扣押、冻结的财产提起异议之诉的,应当依照《中华人民共和国民事诉讼法》第二百零四条和《最高人民法院关于适用民事诉讼法执行程序若干问题的解释》第十八条的规定,由执行法院受理。案外人违反上述管辖规定,向执行法院之外的其他法院起诉,其他法院已经受理尚未作出裁判的,应当中止审理或者撤销案件,并告知案外人向作出查封、扣押、冻结裁定的执行法院起诉。

[9]《最高人民法院关于执行权合理配置和科学运行的若干意见》第二十六条审判机构在审理确权诉讼时,应当查询所要确权的财产权属状况,发现已经被执行局查封、扣押、冻结的,应当中止审理;当事人诉请1确权的财产被执行局处置的,应当撤销确权案件;在执行局查封、扣押、冻结后确权的,应当撤销确权判决或者调解书。

[10]司法实践中不少案外人执行异议之诉案件直接引用该条款作为依据,如(2016)京01民初171号、(2017)京01民初152号等。

[11]参见《最高人民法院关于审理执行异议之诉案件适用法律若干问题的规定(征求意见)》第十三条

[12]参见《最高人民法院关于审理执行异议之诉案件适用法律若干问题的规定(征求意见)》第十四条。

[13]参见《最高人民法院关于审理执行异议之诉案件适用法律若干问题的规定(征求意见)》第十六条。

[14]参见《最高人民法院关于审理执行异议之诉案件适用法律若干问题的规定(征求意见)》第二十二条。

[15]参见2015年一中民(商)终字第06658号。值得注意的是,虽然案件可以停止执行,但当事人的行为涉嫌违反《北京市小客车数量调控暂行规定》的相关规定,本院依法向行政主管部门发出了司法建议函。

[16]参见《最高人民法院关于审理执行异议之诉案件适用法律若干问题的规定(征求意见)》第二十八条。

[17]一般认为《中华人民共和国合同法》第二十九条“租赁物在租赁期间发生所有权变动的,不影响租赁合同的效力”,确立了买卖不破租赁的原则。

[18]详见北京市延庆区人民法院(2014)延民初字第00198号民事判决书;北京市延庆区人民法院(2015)延民(商)初字第06409号民事判决书;北京市高级人民法院(2016)京01民终5124号民事判决书;北京市第一中级人民法院(2016)京01民终1176号民事判决书;北京市高级人民法院(2016)京民申2820号民事判决书。

[19]参见江必新、刘贵祥主编:《最高人民法院关于人民法院办理执行异议和复议案件若干问题规定理解与适用》,人民法院出版社,第19页。

[20]理论界不少学者认为执行异议的前置程序作用不大,为案外人或当事人徒增了一个环节,加重了诉累,应当取消。参见刘学在、朱建敏:《案外人异议制度的废弃与执行异议之诉的构建——兼评修改后的<民事诉讼法>第204 条》,载《法学评论》2008 年第6 期,第133、134 页;赵信会:《论民事执行异议之诉——对<民事诉讼法>关于执行异议之诉改革的评价》,载《政法论坛》2009 年6月第3 期,第101 页。

[21]韩波:《分置、合并与转向:程序关系之维的案外人异议之诉》,载《法学论坛》2016年第4期,第33页。

[22]《最高人民法院民事诉讼法司法解释理解与适用》的三百零三条第二款:案外人对人民法院驳回其执行异议裁定不服,认为原判决、裁定、调解书内容错误损害其合法权益的,应当根据民事诉讼法第二百二十七条规定申请再审,提起第三人撤销之诉的,人民法院不予受理。


友情链接