您的位置:  首页 > 司法裁判要旨 > 民事裁判要旨 > 正文

祖父母代子女抚养孙子女是否构成无因管理

2023-01-05 20:30 次阅读

祖父母代子女抚养照顾未成年孙子女是否构成无因管理的判断标准

——罗某某诉张某某、周某某追讨垫付的抚养费纠纷案


编写|重庆市第一中级人民法院 刘念弟 刘婷婷

重庆市高级人民法院 谭中平

(刊载于中国应用法学研究所主编:《人民法院案例选》2022年第6辑,人民法院出版社2022年版)


裁判要旨

未成年人的法定抚养义务人有能力履行抚养义务而怠于履行抚养义务,祖父母或其他亲属在与抚养义务人无约定的情况下,代为抚养照顾未成年人的,应当认定其与抚养义务人之间成立无因管理关系;祖父母或其他亲属垫付的抚养费可视为无因管理支出的必要费用,因此请求抚养义务人偿还相关费用的,人民法院应予支持。

 案件索引

一审:重庆市合川区人民法院(2019)渝0117民初7112号(2019年10月22日) 


二审:重庆市第一中级人民法院(2019)渝01民终10387号(2020年2月17日)


基本案情

原告(上诉人)罗某某诉称:张某甲,2006年9月6日出生,系被告张某某、周某某的婚生子女。原告罗某某系张某甲祖母,张某某之母,张某甲自出生后一直由罗某某抚养。2013年3月20日,张某某、周某某协议离婚,约定张某甲由张某某抚养,周某某不支付抚养费。张某某与罗某某口头约定,张某甲继续跟随罗某某生活,张某某每月向罗某某给付张某甲的抚养费1000元。张某某按照该标准仅支付了2016年4月至11月期间的抚养费。2019年2月,罗某某与张某某因家庭事务发生纠纷,张某某以给父亲张某乙治病花费了一定的医疗费,经济困难为由,未主动向罗某某支付抚养张某甲的费用,罗某某与张某某多次协商无果。2019年7月,罗某某向法院起诉。张某某在案件一、二审中均表示今后张某甲由张某某自行抚养,不再由罗某某抚养。罗某某抚养张某甲系无因管理,而非自愿资助行为。张某甲自出生便由罗某某一直在照顾抚养,罗某某为张某甲购买奶粉、购买衣物等生活用品,并垫付医疗费,后二被告张某某、周某某因感情破裂而离婚,约定张某甲由被告张某某抚养。但张某甲依然跟随罗某某生活,由罗某某抚养照顾。罗某某在抚养张某甲期间,承担了生活费、教育费、医疗费等费用,经多次向二被告讨要均无果。遂请求:(1)张某某、周某某支付罗某某垫付的张某甲12年的抚养费共计20万元;(2)张某某、周某某从2019年2月起每月按时支付张某甲的生活费、医疗费、教育费等1500元。


被告(被上诉人)张某某辩称:张某甲从出生后主要随原告生活,双方对相关费用未作约定。原告要求张某某、周某某每月支付抚养费1500元,其请求过高。另外,原告提出其垫付相关费用20万元,没有事实依据,请依法驳回该项诉讼请求。


被告(被上诉人)周某某辩称:张某甲自出生主要随原告生活,双方对相关费用未作约定,原告提出其垫付相关费用20万元,没有事实依据,故其不应承担责任。张某某与周某某离婚,并约定张某甲由张某某抚养,周某某不承担抚养费,现原告要求周某某给付抚养费的请求不当,请依法驳回原告对周某某的诉讼请求。


法院经审理查明:罗某某系张某甲祖母。被告张某某、周某某婚后于2005年2月16日生育长女张某,2006年9月6日生育次女张某甲,张某甲主要由原告帮忙照顾,双方对生活开销、教育投资及医疗费用等未作约定。2013年3月20日,被告张某某、周某某离婚,协议约定张某、张某甲由张某某抚养,周某某不承担抚养费。此后,张某某与原告罗某某协商,张某甲仍随原告生活,被告张某某每月向原告支付现金1000元。2016年4月至11月期间,被告张某某自觉履行了给付义务。2019年2月,原告与被告张某某因家庭事宜发生纠纷,被告张某某以给父亲张某乙治病花费了一定的医疗费,经济困难为由,未主动向原告支付抚养张某甲的费用,罗某某与张某某多次协商无果。2019年7月,原告起诉来院,案件审理中调解无果。


裁判结果

重庆市合川区人民法院于2019年10月22日作出(2019)渝0117民初7112号民事判决:一、由被告张某某在判决生效次月起每月5日前向原告罗某某支付照顾张某甲的报酬费1000元;二、驳回原告罗某某要求被告张某某、周某某给付其抚养张某甲12年所垫付的生活费、医疗费、教育费20万元人民币的诉讼请求;三、驳回原告罗某某要求被告周某某按时支付张某甲生活费、医疗费、教育费的诉讼请求。


宣判后,罗某某不服,提起上诉。重庆市第一中级人民法院于2020年2月17日作出(2019)渝01民终10387号民事判决:撤销一审判决,改判如下:一、张某某、周某某共同向罗某某支付张某甲2006年9月至2013年3月期间的抚养费共计39500元;二、张某某向罗某某支付张某甲2013年4月至2020年2月期间的抚养费共计75000元。


裁判理由

法院生效裁判认为:父母对未成年子女负有法定的抚养义务,父母系未成年子女的法定抚养义务人。张某甲自出生后一直由祖母罗某某抚养照顾,在抚养照顾期间,罗某某垫付了生活费、医疗费、教育费等。张某某与周某某在婚姻关系存续期间均未支付过张某甲的抚养费。故罗某某要求张某某、周某某支付张某甲从出生至父母婚姻关系存续期间的抚养费,符合法律规定,应予支持。张某某与周某某在离婚协议中约定张某甲由张某某抚养,周某某不支付抚养费,故张某甲此后的抚养费应由张某某承担。罗某某系张某甲的祖母,并非其法定抚养义务人,而张某甲的法定抚养义务人张某某在案件审理中明确表示今后自行抚养张某甲,不再由罗某某抚养,故为了未成年人的健康成长,自法院判决后张某甲由父亲张某某直接抚养,张某某不再向罗某某支付相关费用。


案例注解

从近年以无因管理为案由的案件来看,代为履行法定义务或公益上之义务已成为无因管理的一大主流。父母怠于履行法定抚养义务,管理人代为抚养照顾未成年人、垫付抚养费用,此种行为虽不符合传统观念对无因管理制度的理解,但作为受益人的真实意思违反法律或公序良俗之例外情形,在符合无因管理法定构成要件时也宜被认定为构成无因管理。这不仅能为善良管理人提供经济补偿,也能督促父母履行法定抚养义务,为保护未成年人合法利益筑牢法律防线。


一、祖父母代为抚养照顾未成年人的行为性质的裁判争议


祖父母代为抚养照顾未成年孙子女的行为性质,司法实践中存在很大争议。第一种观点认为,这是基于血缘亲情的不求回报的自愿资助赠与行为,本案一审法院便持这种观点。第二种观点认为,抚养义务人在明知且未表示异议的情况下,形成默示的委托合同关系。第三种观点认为,形成无因管理。通过法信以关键词“无因管理”进行搜索,涉及未成年人的无因管理案件,主要有三种类型:一是未成年人的祖父母向父母追讨抚养照顾未成年人支出的抚养费、择校费等;二是祖父母协助照顾未成年孙子女而向其父母主张劳动报酬;三是未办理收养手续的养父母,向亲生父母追讨抚养照顾未成年人支出的抚养费(详见表1)。


实务中,对涉及抚养照顾未成年人的无因管理纠纷案件的审理,虽然存在争议,但法院对此类案件的裁判也并未排斥对无因管理的适用。此类案件审理的裁判思路在于:对抚养照顾未成年人的行为性质的认定,应根据具体案情,结合无因管理的法定构成要件进行综合判断,不可一概而论。



二、祖父母代为抚养照顾未成年人是否构成无因管理的判断标准


(一)判断有无法定或约定的义务


1.适用无因管理需排除法定义务。


无因管理的构成以管理人无法定或约定的义务为前提。祖父母对未成年人的抚养照顾,是否构成无因管理,需要排除委托监护以及判断有无法定之义务。若行为人基于法定或约定的义务而管理未成年人事务,则阻却无因管理的成立。目前,基于法定义务而排除无因管理的主要有两种情况:


其一,父母已经死亡或者父母无力抚养的。根据《民法典》第一千零七十四条第一款规定,有负担能力的祖父母、外祖父母,对于父母已经死亡或者父母无力抚养的未成年孙子女、外孙子女,有抚养的义务。


其二,共同生活的成年家庭成员对未成年人的协助照顾。2020年修订的《未成年人保护法》第十五条第二款规定,共同生活的其他成年家庭成员应当协助未成年人的父母或其他监护人抚养、教育和保护未成年人。修订的《未成年人保护法》新增此项规定,回应了现实需求:大多数家庭,父母双方都需要工作,共同生活的祖父母或外祖父母协助照顾未成年孙子女,实属常态,明确其对未成年人的协助照顾义务,不仅有利于厘清隔代协助照顾的法律关系,使其不再陷入无偿委托、无因管理抑或基于血缘亲情的道义行为之争,也有利于最大化保护未成年人合法利益。


2.适用无因管理需排除委托监护。


无因管理与委托监护在适用上呈现相互排除的关系,即当事人之间有委托合同,则不能适用无因管理;排除委托监护,无因管理才能成立。委托监护的具体含义为,如父母外出务工,委托祖父母、外祖父母或其他亲友代为照顾未成年人的,形成了委托关系,此时,不构成无因管理。有观点认为,祖父母一直抚养照顾未成年人,未成年人的父母明知且未表示异议,则构成默示的委托合同关系。此说法不能成立。委托是建立在委托人与受托人之间达成合意的基础上的,且我国《民法典》并无默示委托合同之规定。本案中,张某某、周某某离婚后,张某某与罗某某协商约定,张某甲继续跟随罗某某生活,张某某每月向罗某某给付张某甲的抚养费1000元。此时,张某某与罗某某形成委托监护关系,则不再构成无因管理。


(二)受益人的真实意思违法之例外


以管理事务的承担是否符合受益人的真实意思,可将无因管理区分为“适法无因管理”与“不适法无因管理”。依我国《民法典》第九百七十九条第二款前半句,“管理事务不符合受益人真实意思的”,不发生适法无因管理效果,由此反推,适法事由之一为“合乎受益人真实意思”。管理人承担管理事务时不符合受益人的真实意思,构成不适法无因管理,但是受益人的真实意思违反法律或违背公序良俗的除外。


即使管理事务不符合受益人的真实意思,但是受益人的真实意思违反法律或违背公序良俗时,管理人也享有无因管理请求权。如私法上的抚养义务及公法上的税负都有可能给义务人带来负担,为了维护社会公共利益及鼓励履行法律上的义务,使得伸出援手的道义者或热心公益者无所顾忌,故虽违反受益人的真实意思亦构成适法无因管理。此类案件中,父母不愿意履行法定抚养义务,祖父母代为抚养照顾未成年人并垫付抚养费用,此种行为虽不符合传统概念中对无因管理制度的理解,但作为受益人的真实意思违反法律或公序良俗的例外情形,也应被认定为适法的无因管理。


(三)涉亲缘关系中管理人管理意思之认定


无因管理是为了避免他人利益受损失而管理他人事务。但是涉亲缘关系管理的复杂性在于,管理具有混合他人事务与自己事务的特殊性。那么,管理的不是纯粹他人事务的是否成立无因管理?


在理解“为他人利益而管理他人事务”时,应注意厘清的问题:即使管理他人事务使得管理人自己受益的,也无碍无因管理的成立。如在涉亲缘关系的事务管理中,祖父母或外祖父母代替监护人隔代照顾孙辈,管理人实现自身利益的方式虽可能不是直接体现在财产的增益上,但是也得到了情感上的满足与慰藉,很难界定为“纯粹管理他人事务”。


需明确的司法适用规则:一是管理人需有为被管理人利益管理的意思,这是构成无因管理的主观要件,但并不意味着管理人只能为本人利益而不能同时为管理人自己的利益,亦即管理人同时有为被管理人利益和自己利益管理的意思的同样符合无因管理的主观要件。二是若管理人自己的事务与他人的事务混同时,对于混合性事务一般应有管理意思的主次之分。若管理人主要在于实现自身利益,仅附带涉及他人利益时,则不宜认定为有管理意思。


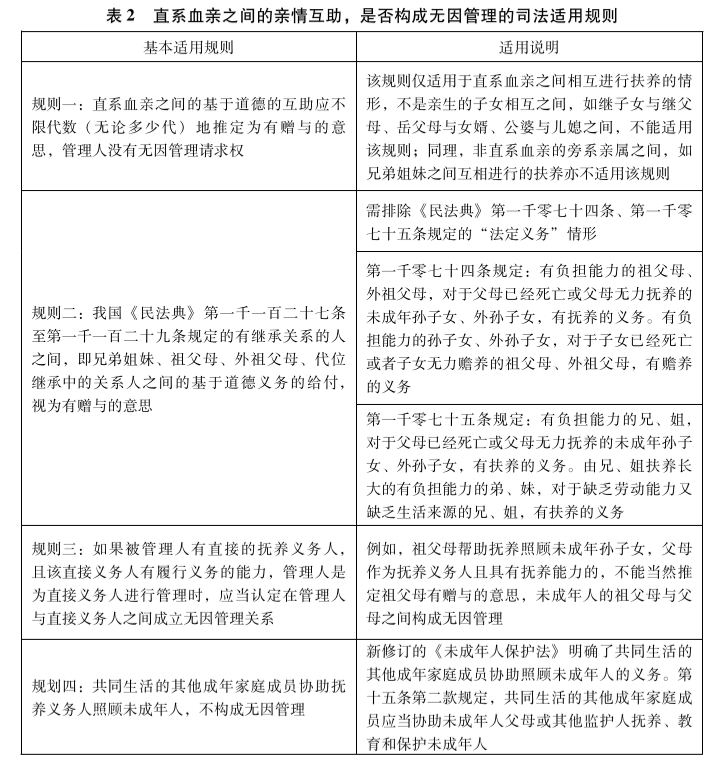
(四)直系血亲之间的亲情互助特定条件下对赠与的排除


直系血亲之间基于道德义务的亲情互助,是否构成无因管理,判断的关键点在于能否推定管理人具有赠与的意思。直系血亲之间的亲情互助,在无法定或约定义务的情形下,属于基于道德义务进行的给付。根据《民法典》第九百八十五条的相关规定,如为履行道德义务进行的给付,可排除不当得利请求权,但并未排除无因管理的成立。直系血亲之间的亲情互助,是否构成无因管理的司法适用规则,详见表2。


图片


三、管理人基于无因管理享有支出的抚养费的偿还请求权


(一)祖父母垫付的抚养费属于因管理事务而支出的必要费用


无法定或约定义务时,祖父母抚养照顾未成年孙子女,如何向孙子女的父母追讨垫付的抚养费?祖父母并非未成年人的法定代理人,其主张未成年人的抚养费的请求权基础是什么?(非合同之债、非不当得利之债 )依据《民法典》第一千零六十七条规定,父母不履行抚养义务的,未成年子女或不能独立生活的成年子女,有要求父母给付抚养费的权利。而依据《民法典》第二十三条规定,无民事行为能力人、限制民事行为能力人的监护人是其法定代理人。那么,未成年子女的监护人也是其法定代理人。当父母同时为未成年人的监护人及法定代理人时,祖父母无法代理未成年人主张抚养费。我国《民法典》基于鼓励社会互助之目的,规定无因管理制度。而无因管理能从制度上提供对管理人的经济补偿,管理人据此获得主张垫付的未成年人抚养费的偿还请求权,也能从客观上更好地督促抚养义务人履行法定的抚养义务,为未成年人利益多提供一重保障。


我国《民法典》第九百七十九条第一款规定,管理人没有法定的或约定的义务,为避免他人利益受损失而管理他人事务的,可以请求受益人偿还因管理事务而支出的必要费用。必要费用,是管理上不可或缺的费用支出,源于管理他人事务而带来的直接支出,且应以管理活动当时的客观情况决定。关于管理人的费用请求权,各国都有相应的规定。瑞士立法规定,受益人(本人)应当赔偿管理人支付的必要费用或依据具体情形支付合理和有益的费用及利息。《德国民法典》规定,管理人可以像受托人一样请求偿还“必要的费用”。管理人支出的费用是否为必要费用,应依支出时的客观标准确定,而非由受益人主观上确定。当未成年人的抚养义务人有抚养能力而怠于履行抚养义务时,管理人代为抚养照顾未成年人,为保障未成年人合法利益所支出的生活费、医疗费、教育费等抚养费,属于必要的费用支出,管理人有权请求抚养义务人偿还。


(二)管理事务不符合抚养义务人的真实意思时管理人不享有抚养费的请求权


管理人介入管理未成年人事务时,亦可能存在两种不同的形式:一是可能意在无私地、认真地对待未成年人的利益,也可能是自以为是地干涉监护人或未成年人并意欲强加其意志。只有在前者时,法律才有必要优待管理人,以促进人类互助;而在后者时,法律则不仅不应优待,反而应予苛责。


管理人介入管理未成年人事务时,当被管理人的真实意思不违反法律或公序良俗时,管理事务应符合被管理人的真实意思。依《民法典》第九百七十九条第二款相关规定,管理事务不符合受益人真实意思的,管理人不享有必要费用偿还请求权、损失适当补偿请求权。根据第九百八十条规定,受益人应当在其所获得的利益范围内向管理人承担第九百七十九条第一款规定的义务。质言之,不适法无因管理人的费用请求权范围是受限制的,不能超过受益人所得利益。适法无因管理与不适法无因管理在求偿范围上存在重大差异:在适法无因管理中,管理人的求偿范围不以受益人所得利益为限,即使管理人求偿的数额大于受益人所受利益,受益人仍应偿还必要费用或补偿损失;在不适法无因管理中,管理人的求偿范围则仅以受益人所得利益为限。此种区别对待具有合理性。如未成年人的法定抚养义务人明确表示由自己抚养未成年人,不需要由他人代为抚养照顾时,祖父母即使垫付了抚养费用,亦不享有必要费用的支出请求权,不能请求抚养义务人偿还垫付的抚养费用。


四、本案的启示与意义:保护未成年人最佳利益与促进社会互助


(一)保护未成年人最佳利益


儿童最大利益原则是《儿童权利公约》确立的保护儿童最为核心的原则。我国《未成年人保护法》第四条规定,保护未成年人应坚持最有利于未成年人的原则。未成年人最佳利益原则,已成为相关立法确立的一项基本理念。


父母与未成年子女之间亦存在利益冲突,未成年人的利益可能因此受损。父母与子女之间有骨肉亲情、天伦之义,一般不存在利益冲突。然而,父母也属常人,也存在品德败坏、行为失范、不负责任等类型的父母,甚至存在侵害未成年人权益的情形。且就我国民法所言父母的范围,不仅包括亲生父母,还包括养父母、继父母。养父母、继父母与养子女、继子女之间并无血缘纽带。父母作为未成年子女的法定代理人,当未成年人与父母之间存在利益冲突时,谁来代表未成年人维护其合法权益?根据《民法典》第二十三条规定,监护人是未成年子女的法定代理人。《民法典》第一千零六十七条规定,父母不履行抚养义务的,未成年子女或不能独立生活的成年子女,有要求给付抚养费的权利。根据第二十三条规定,落实第一千零六十七条的途径却是父母自己向自己要求给付抚养费。此种情况下,未成年人是难以向父母主张抚养费的。如何要求、督促父母向未成年子女支付抚养费用?祖父母或其他亲属以无因管理人的身份,便能顺利实现这一诉求。


无因管理制度确立的管理他人事务应当采取有利于受益人的方法,与未成年人最佳利益原则可谓异曲同工。《民法典》第九百八十一条规定:“管理人管理他人事务,应当采取有利于受益人的方法。”无因管理制度确立了管理人的基本义务,除了管理事务应符合受益人的真实意思外,还应当采取有利于受益人的方法。管理未成年人事务,涉及未成年人利益,关系重大,管理人应尽到善良管理人的合理注意义务,采取有利于未成年人的方法,否则管理人应承担相应的损害赔偿责任。


(二)发挥无因管理之社会救助功能


我国无因管理制度的运行正经历着从传统罗马法上单一的“互助互利”的制度价值转向对公共利益的关照。近年来,各国的无因管理制度都将管理人为受益人尽公益及法定义务的管理事项视为适法的无因管理,各国对受益人利益的保护均有向社会公共利益转向之趋势,受益人的利益与意志不再是唯一的管理目标,无因管理已具备社会管理、社会救助之功能。基于未成年人最佳利益原则,抚养未成年人不再仅是父母子女之间的私人关系,而是一种还具有社会公益性质的民事关系,国家和社会有正当理由可以积极介入其中。抚养未成年人也是父母对国家社会所负担的一种社会义务。当父母有能力履行抚养义务而怠于履行或不当履行时,祖父母基于无因管理,代替父母履行法定抚养义务,应由父母承担支出的必要费用。


本案是祖父母追讨垫付的抚养费的典型案例,梳理本案裁判规则的意义还在于,类案的类推适用,适用主体不应限于祖父母。在无法定或约定义务时,祖父母、外祖父母、兄、姐或其他亲友,代替有抚养能力的抚养义务人对未成年人的抚养照顾,在符合无因管理法定构成要件的条件下,可认定构成无因管理。


友情链接